MySQL InnoDB Compression Details¶

This dashboard helps you analyze the efficiency of InnoDB compression.
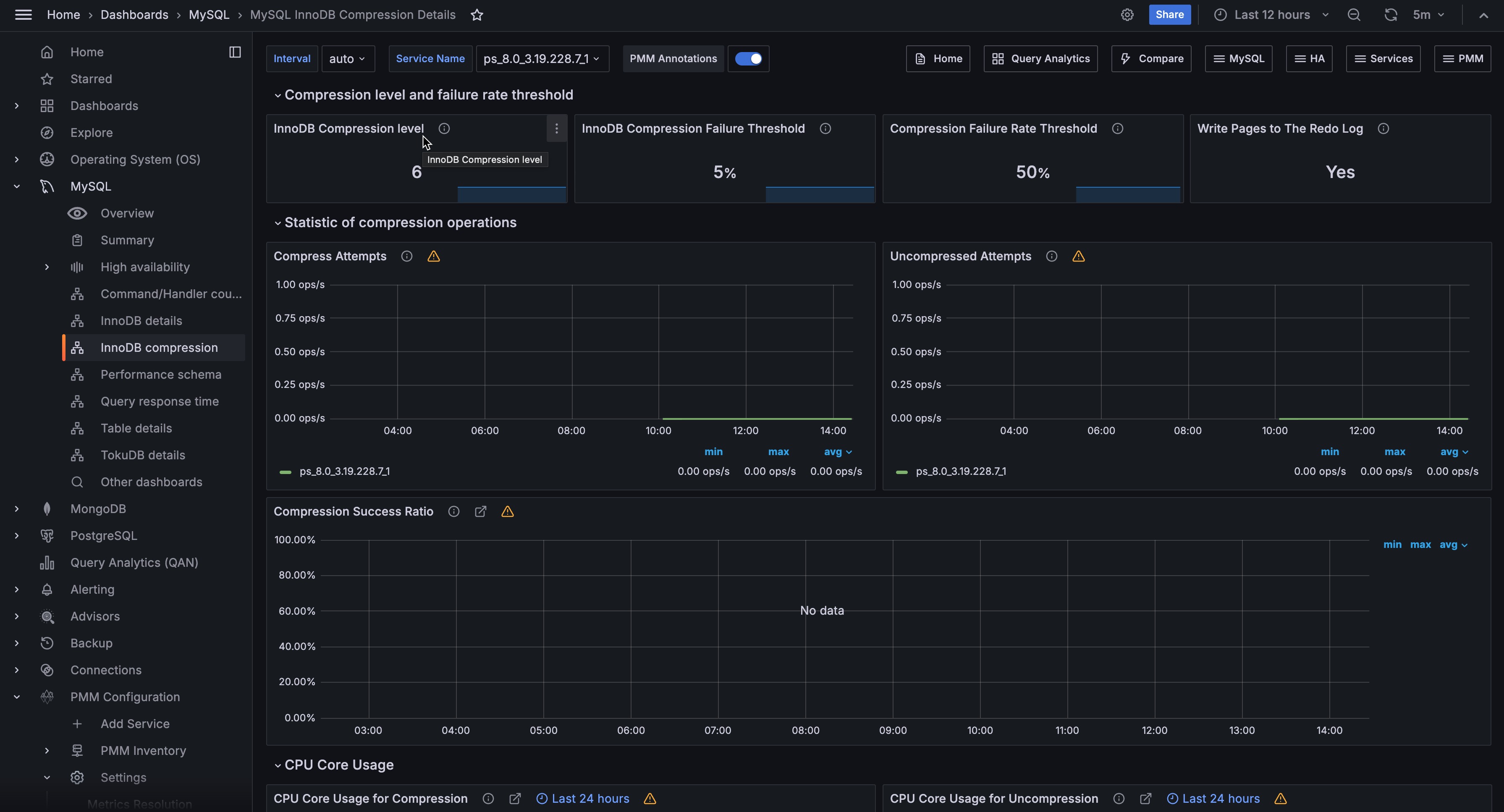
Compression level and failure rate threshold¶
- InnoDB Compression Level
- The level of zlib compression to use for InnoDB compressed tables and indexes.
- InnoDB Compression Failure Threshold
- The compression failure rate threshold for a table.
- Compression Failure Rate Threshold
- The maximum percentage that can be reserved as free space within each compressed page, allowing room to reorganize the data and modification log within the page when a compressed table or index is updated and the data might be recompressed.
- Write Pages to the Redo Log
- Specifies whether images of re-compressed pages are written to the redo log. Re-compression may occur when changes are made to compressed data.
Statistic of compression operations¶
- Compress Attempts
- Number of compression operations attempted. Pages are compressed whenever an empty page is created or the space for the uncompressed modification log runs out.
- Uncompressed Attempts
- Number of uncompression operations performed. Compressed InnoDB pages are uncompressed whenever compression fails, or the first time a compressed page is accessed in the buffer pool and the uncompressed page does not exist.
CPU Core Usage¶
- CPU Core Usage for Compression
- Shows the time in seconds spent by InnoDB Compression operations.
- CPU Core Usage for Uncompression
- Shows the time in seconds spent by InnoDB Uncompression operations.
Buffer Pool Total¶
- Total Used Pages
- Shows the total amount of used compressed pages into the InnoDB Buffer Pool split by page size.
- Total Free Pages
- Shows the total amount of free compressed pages into the InnoDB Buffer Pool split by page size.